指导单位:
中国高等院校影视学会
主办单位:
中国高等院校影视学会影视史学专业委员会
广东财经大学
承办单位:
广东财经大学湾区影视产业学院
学术支持:
《电影艺术》《现代传播-中国传媒大学学报》《当代电影》《编辑之友》《中国电视》《艺术传播研究》《电影新作》《当代电视》《电影理论研究(中英文)》
地点:广东·佛山
时间:2025年11月
一、学校简介
广东财经大学始建于1983年,现有广州和佛山两个校区,占地面积2275亩。广州校区地处琶洲国家级人工智能与数字经济试验区核心区,毗邻广州国际会展中心;佛山校区位于风景秀丽的云东海旅游经济区。学校以经济学、管理学、法学为主体,文学、理学、工学、艺术学、教育学等多学科协同发展,大力发展新文科、交叉学科。共有24个教学科研单位、62个本科招生专业;有2个博士学位授权一级学科点、1个博士学位授权二级学科点、11个硕士学位授权一级学科点、1个硕士学位授权二级学科点、23个硕士专业学位授权点。现有专任教师1416人,其中博士学位教师占比约66.88%,高级职称教师占比约46.4%,全日制本科生、研究生近3万人。
学校秉承“厚德、励学、笃行、拓新”的校训,坚持“习礼乐文、精于术业”的办学理念和“法治、科学、民主、阳光”的治校方略,彰显“商法融合、实践创业、多元协同”的办学特色,立足广东,面向社会,服务发展,正朝着建设大湾区一流财经大学目标阔步前进。
二、学院简介
广东财经大学湾区影视产业学院是与佛山市政府、佛山市委宣传部联合共建学院,是“粤港澳大湾区影视产业合作试验区”的重要建设内容。
作为广东省省级产业学院,学院坚持“产教融合、产创融合、产研融合”的办学理念,开设有对接影视产业全链条的五大本科专业,戏剧影视文学、广播电视编导、播音与主持艺术、数字媒体艺术、动画;四个研究生培养方向,视听创作、影视编剧、主持表演、制片管理。拥有中国高校影视学会“湾区影视创研中心”以及省级“文艺评论基地”“岭南文化与影视传播科普基地”“粤港澳影视产业创新与文化传播研究中心”等多个高水平产学研创平台,与珠江电影集团共建“广东省联合培养研究生创新基地”,打造“大湾区影视产业论坛”“Great青年影视创投活动”“Great湾区青年影视训练营”等三大科产教融合品牌活动,同时拥有行业领先的高水平影视专业软硬件教学条件,聘请了《战狼》《士兵突击》总策划张谦、金鸡百花奖得主著名录音师李安磊等多名业界知名人士担任实践导师。
学院拥有省级“影视产业创新研究团队”和省级“产教创融合的影视类专业课程思政示范教学团队”,近三年承担“粤港澳大湾区电影产业的百年历程与融合发展研究”等国家社科基金及省部级以上科研课题18项,主持完成“广东省电影产业对经济发展贡献研究”等智库服务项目20余项,师生多篇论文在《电影艺术》《现代传播-中国传媒大学学报》《当代电影》等高水平学术期刊发表,论文、著作及视听作品获国家广电总局国际微短剧大赛优秀奖、中国高校影视学会“学会奖”“学院奖”、广东省广播影视奖、北京大学生电影节优秀作品等多项国家级省部级奖励。学院坚持“立足广东、服务湾区、面向世界”的办学定位,努力建设成为湾区一流影视学院。
三、主要议程

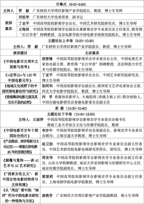
四、开幕式及主题论坛(同心楼111报告厅)

五、分组论坛(14:00-17:00)
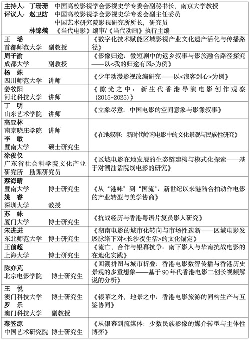
分论坛一: 区域影视产业与文化传承创新(同心楼611)

分论坛二:地域文化与影视史学互动( 同心楼105)

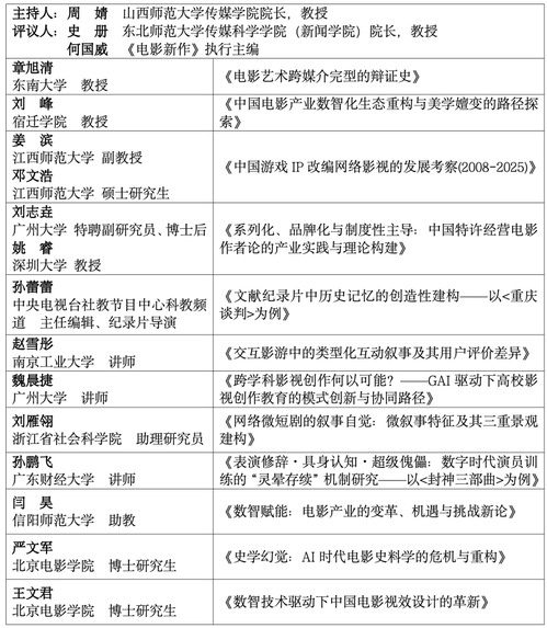
分论坛三:数智化时代影视史学与产业研究(同心楼101)

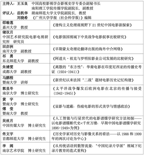
分论坛四:国际视野下的影视史学比较研究(同心楼104)

分论坛五:世界与中国电影历史与未来研究(同心楼110)

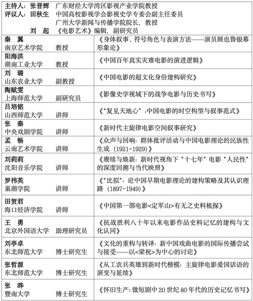
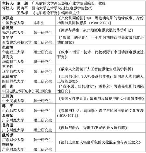
分论坛六:青苗学者论坛(同心楼612)

六、闭幕式(17:00-17:30,同心楼101报告厅)

七、报到须知
会议报到:

交通指引:
【飞机】
(1)广州白云国际机场,可搭乘白云机场空港快线到佛山三水候机楼(佛山市三水区云东海南丰大道3号百利达酒店,距离会议报到酒店5.5公里)。
(2)佛山沙堤机场(距离会议报到酒店31公里)
【高铁/火车】
(1)高铁至三水南站(距离会议报到酒店约9公里/距离学校东门约14公里)。
(2)高铁至三水北站(距离会议报到酒店约8公里/距离学校东门约8公里)。
(3)城际列车至云东海站(距离会议报到酒店约7.5公里/距离学校东门约3.5公里)。
温馨提示:
本次会议不安排接送站服务,请参会者在规定时间内自行到会议住宿酒店或于会议当天到主会场报到处报到,领取会议资料。
本次会议主会场设于广东财经大学佛山校区同心楼,住宿酒店距离学校约8公里,11月1日会议期间将安排集中乘车往返。
如自驾车,请导航至:佛山市三水区云东海街道学海中路1号广东财经大学佛山校区(东门) 入校。
联系人:
会务接待:
李惟一 15806809686
王紫安 18561049961
论坛发言:
燕 妮 17331149313
张泽力 18632776701
